黑龙江新增5例本土确诊病例(黑龙江新增确诊病例6例)
12月12日黑龙江省新增本土核酸初筛阳性人员5例
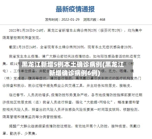
黑龙江省最新疫情通报2021年12月12日0-24时,黑龙江省无新增确诊病例报告 ,新增本土核酸检测初筛阳性人员5例,系对重点人员主动核酸检测中发现,均为11月28日讷河市报告的无症状感染者的潜在密切接触者和流行病学关联人员 。当日治愈出院本土确诊病例1例 ,当日解除集中隔离观察本土无症状感染者1例。

讷河新增1例确诊4例无症状2021年12月12日黑龙江讷河市在对重点人群核酸主动检测中发现5例初筛阳性人员,闭环转运至齐齐哈尔市定点医院进一步诊断。综合研判诊断1例为确诊病例(普通型),4例为无症状感染者 。12月13日6时起将长发镇建设村调整为中风险地区。

月10日 ,成都报告新增2例确诊病例,2例无症状感染者;黑龙江省继东宁市报告1例新增确诊病例后,绥芬河市也报告1例新增确诊。

月8日0-24时,成都新增境外输入无症状感染者5例 ,具体详情如下:无症状感染者1:中国籍,从埃及乘3U8392次航班于12月4日抵蓉,入境后即被集中隔离 ,12月8日因新冠病毒核酸检测阳性,诊断为无症状感染者,转送至定点医院隔离治疗 。
10月31日黑龙江省新增本土确诊病例5例+无症状感染者184例详情
黑龙江疫情通报:10月31日0-24时 ,黑龙江省新增本土确诊病例5例,其中绥化市3例,哈尔滨市1例 ,牡丹江市1例;新增本土无症状感染者184例,其中绥化市167例,牡丹江市8例 ,黑河市8例,哈尔滨市1例。新增境外输入无症状感染者2例。当日解除医学观察本土无症状感染者5例。
月10日0—24时,全国31个省区市报告新增本土感染者共10535例,其中本土确诊病例1150例 ,本土无症状感染者9385例 。郑州新增本土确诊124例 、本土无症状感染者2864例。
022年10月20日0时至24时,济宁市新增本土无症状感染者3例,均系集中隔离点检出。以下是当日山东省疫情相关数据的详细情况:新增本土确诊病例:全省报告新增1例 ,位于滨州市,为省外返鲁人员,通过跨区域协查检出 。
甘肃:5例(兰州市4例、张掖市1例) ,含1例由无症状感染者转为确诊病例。宁夏:4例(吴忠市2例、银川市2例)。内蒙古:2例(均在锡林郭勒盟) 。湖北:2例(均在直辖县级行政区划)。境外输入确诊病例(8例)上海:6例。河南:1例(由无症状感染者转为确诊病例) 。广东:1例。
新增病例数据:黑龙江省卫健委发布的数据显示,10月29日0 - 24时,黑龙江省新增新冠肺炎本土确诊病例26例(均在黑河市爱辉区) ,新增本土无症状感染者1例(黑河市爱辉区)。
黑河疫情严重吗
疫情防控措施:30日,黑河市发布通告,鉴于黑河市爱辉区本轮疫情形势较为严峻复杂 ,为进一步严格管控措施,从即日起,黑河市户籍居民的龙江健康码将统一变更为“黄码 ”,待本轮疫情形势稳定后统一重新赋码 。
境外输入导致的本地传播。黑河的第41场疫情发布会上说 ,本轮疫情发现了多条传播链,境外输入导致的本地传播,至于传染源是境外哪里 ,并没有透露。但从这波疫情的传播速度看,又快又隐匿,连续4天核酸检测 ,社会面上还出现感染者,疫情形势的确是又复杂又严峻。
此次调整反映了黑河市疫情防控的科学性和精准性,通过“划小单元 、精准管控”最大限度平衡疫情防控与社会经济运行 。居民需密切关注官方信息 ,配合落实各项防控要求,共同筑牢疫情防线。
黑河他所处的地理位置,就是跟俄罗斯相望 ,是我们国家跟俄罗斯的一个边境线。俄罗斯那边的疫情是比较严重的,在10月28号,一天就新增了4万多名确诊的患者 。俄罗斯累计死亡的人数超过了23万,他们接种疫苗的比率只达到了32%左右。

发表评论